乐居财经 王敏 1月20日,新湖期货股份有限公司(以下简称“新湖期货”)发布首次公开发行股票招股说明书(申报稿),拟冲刺上交所主板IPO上市。
招股书显示,新湖期货成立于1995年,经中国证监会批准的主营业务包括期货经纪业务、期货投资咨询业务和资产管理业务,并通过全资子公司新湖瑞丰开展风险管理业务。

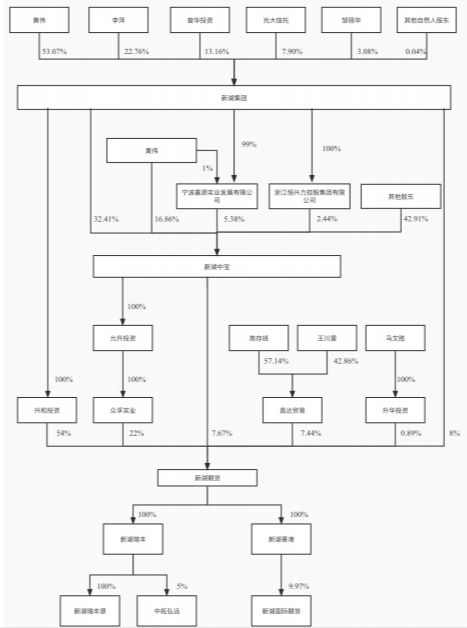
公司的控股股东为兴和投资。截至本招股说明书签署日,兴和投资持有公司19,440万股份,占公司发行前股份总数的54.00%。
公司的实际控制人为“新湖系”的掌门人黄伟。公司的实际控制人为黄伟。黄伟通过公司控股股东兴和投资控制公司54.00%的股份,通过众孚实业、新湖集团、新湖中宝分别控制公司22.00%、8.00%、7.67%的股份,合计控制公司91.67%股份的表决权,为公司的实际控制人。
据乐居财经获悉,黄伟1959年出生,温州人,在资本市场颇为知名,其旗下的浙江新湖集团股份有限公司成立于1994年,是综合性大型民营企业集团。

招股书显示,邹丽华也出现在了如今的新湖期货高管名单中,担任监事会主席,间接持有2.82%股份。此外,邹丽华的儿子、儿媳,黄伟的儿子,董事长马文胜等人还参与了新湖期货资产管理计划。

其中实控人黄伟儿子黄立程持有新湖期货博胜8号资产管理计划份额1000万份,董事长马文胜、总经理杨熙东、邹丽华儿子嵇畅安、儿媳刘莹分别持有的新湖期货创稳6号资产管理计划份额211.81万份、137.21万份、204.92万份、314.5万份。
新湖期货博胜8号资产管理计划成立于2021年10月18日,初始委托资金为1200万元,也就是说黄立程一人便占据了83%的份额。wind显示,成立以来,博胜8号下跌14%。以此计算,黄立程已亏损140万元。

截至本招股说明书签署日,公司实际控制人黄伟及其配偶李萍持有的公司股东新湖集团部分股权存在质押,包括:黄伟以其持有新湖集团4,256.99万股股权(对应其持有新湖集团11.28%股权)为奋华投资投资新湖集团享有的本金及其对应的投资收益提供质押担保;李萍持有的新湖集团1,509.53万股股权(对应其持有新湖集团4%股权)被质押给杭州思巴可企业管理合伙企业(有限合伙)。
黄伟以其合计持有新湖集团11.28%股权为奋华投资提供质押担保,李萍持有新湖集团4%股权被质押给杭州思巴可企业管理合伙企业(有限合伙),虽然黄伟与其配偶李萍目前合计持有新湖集团75.82%股权,除去前述提供质押担保的股权,虽然黄伟及其配偶李萍合计依旧持有新湖集团60.54%股权,能够维持其对新湖集团的控制权,但是若上述股权质押一旦发生风险,仍会对新湖集团股权结构产生一定的影响。
发表评论